| Sign In | Join Free | My spintoband.com |
|
Brand Name : TBIT
Model Number : WA-208
Certification : CCC
Place of Origin : China
MOQ : 20pcs
Price : negotiation
Payment Terms : T/T, Western Union, L/C
Supply Ability : 30000pcs/Month
Delivery Time : 3-7 days after payment done
Type : Electric Bicycle IOT Tracker
Model : WA-208
The shell material : ABS fire-proof material
Color : Black
Size : 100mm×53mm×20mm(without the tail card)
Weight : 88g, with spare battery
Electric Bicycle IOT Tracker With Wheel Rotation Detection And ABS Fire-proof Material
TBIT WA-208 is a GPS/AGPS combined intelligent control terminal for shared e-bike. The users can check the situation via the APP and the platform which we provide for them in any time .
1.Functions
2.Backstage support
3.Technical parameters of the product
| GPS | |
| Tracking sensitivity | -160dB |
| Cold start time | 45 S |
| Hot start time | 2 S |
| Positioning accuracy | 10 M |
| Speed accuracy | 0.3 M/S |
| AGPS | Support |
| Positioning condition | Number of satellites detected≥4,and the signal to noise ratio is bigger than 30dB |
| GSM | |
| Frequency | GSM 850/900/1800/1900MHz |
| Maximum transmit power | 1W |
| Base station positioning accuracy | 200 meters(related with the base station density) |
| Other | |
| Dimension | 100mm×53mm×20mm(without the tail card) |
| Weight | 88g, with spare battery |
| Color | Black |
| The shell material | ABS fire-proof material |
| Waterproof | IP65 |
| Work indication | 3 blue work indications, represent SIM card status indication, GSM signal strength indication and GPS positioning status indication respectively |
| Interface of the tail card | Support 2 tail card interfaces(Waterproof line) |
| SIM card | Big card |
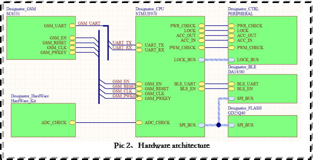
4.Business model and hardware architecture


|
|
Electric Bicycle IOT Tracker With Wheel Rotation Detection And ABS Fire-proof Material Images |